Archives départementales de l'Indre

Vous avez un projet de dématérialisation ?

Peut-on éliminer des documents originaux sur papier après les avoir numérisés dans le cadre d'un projet de dématérialisation ? Quelles sont les règles à suivre et les points à vérifier au préalable ?

Les Archives départementales doivent être consultées en amont des projets de dématérialisation, car l'élimination des originaux papier n'est autorisée que si la conservation pérenne de l'information sous forme numérique peut être garantie.

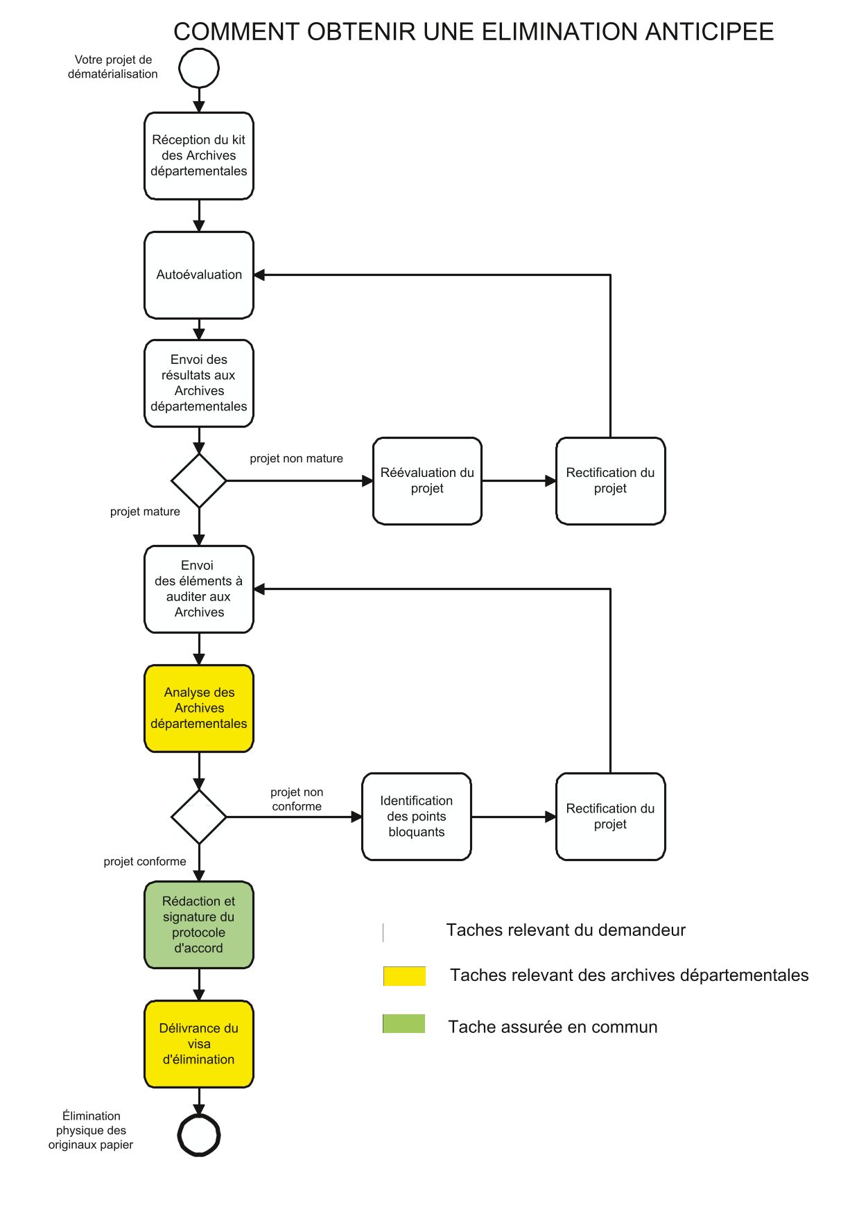
Afin d'évaluer le degré de maturité de votre projet, les services départementaux d'archives de la région Centre-Val de Loire ont conçu un kit pratique (à télécharger en bas de page) pour vous accompagner dans la mise en œuvre d’un projet de dématérialisation et vous permettre d’éliminer les originaux papier après numérisation en toute sécurité et dans le respect du cadre législatif en vigueur.

Ce kit comprend :

  • une brève présentation des notions utilisées et des normes encadrant la dématérialisation.
  • une grille d’autoévaluation, pour mesurer la maturité de votre projet
  • un schéma détaillant les étapes d'un projet de dématérialisation
  • un modèle de protocole d’accord pour l’élimination des originaux papier après numérisation

 Vous avez un projet de dématérialisation ? Commencez par compléter le formulaire d'auto-évaluation, et contactez-nous.

Partager la page